首頁
>
新聞資訊
>
貿易數據
>
廣交會撤展證辦理操作
廣交會撤展證辦理操作
所屬分類:貿易數據
發布時間:2024.04.02
作者:孚盟軟件
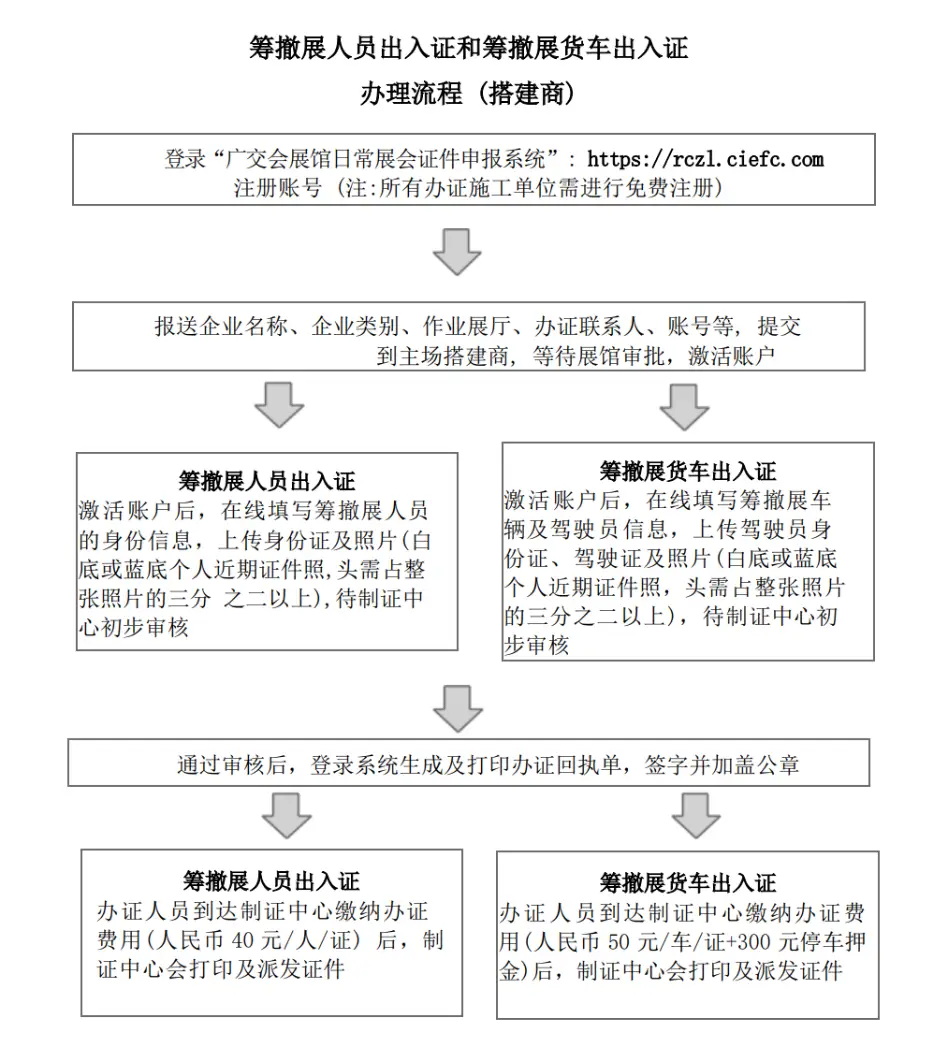
廣交會撤展證辦理及撤展人員、貨車證件辦理流程圖:

制證中心:A區的6-1柜臺【位置可能會有變動,請以當前展會為準,及時關注廣交會信息發布】
辦證時間:在進場前 7 天開始辦理,辦證點工作時間為上午九時至下午六時。【時間可能會有變動,請以當前展會為準,及時關注廣交會信息發布】
下一條:廣交會展區分布圖「展館分布」
熱門推薦
視頻課程精選









